Sublime
An inspiration engine for ideas
Project to Product: How to Survive and Thrive in the Age of Digital Disruption with the Flow Framework
amazon.com
PDFs are satan’s file format.
Almost everyone that builds RAG needs to deal with them - and it sucks.
Solutions on the market are either too slow, too expensive or not OSS.
It should be easier. Which is why we’re open sourcing https://t.co/0gCZxzbkWu
Ishaan Kapoorx.com

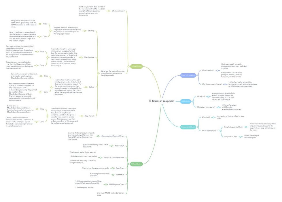
In LangChain, we first load documents through data loaders. Then we can transform them and pass these documents to a vector store as embedding. We can then query the vector store or a retriever associated with the vector store. Retrievers in LangChain can wrap the loading and vector storage into a single step.
Ben Auffarth • Generative AI with LangChain: Build large language model (LLM) apps with Python, ChatGPT, and other LLMs
GitHub - sdi2200262/agentic-project-management: A framework for structuring and managing complex projects using multiple AI agents. Implements a workflow with Manager and Implementation Agents, Memory Banks, and Handover Protocols, inspired by...
github.comLangChain excels at chaining LLMs together using agents to delegate actions to models. Its use cases emphasize prompt optimization and context-aware information retrieval/generation; however, with its Pythonic highly modular interface and its huge collection of tools, it is the number-one tool to implement complex business logic.
Ben Auffarth • Generative AI with LangChain: Build large language model (LLM) apps with Python, ChatGPT, and other LLMs
cycles
Gracie • 2 cards
