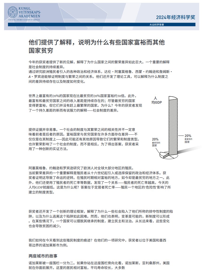
Sublime
An inspiration engine for ideas
These are all highly contestable statements.
W. Brian Arthur • Complexity Economics: Proceedings of the Santa Fe Institute's 2019 Fall Symposium
FIGURE 11-8: HISTORICAL ODDS OF STOCK MARKET CRASH WITHIN ONE YEAR This trader must make a call—buy or sell. Then the market will crash or it will not. So there are four basic scenarios to consider. First, there are the two cases in which he turns out to have made the right bet: The trader buys and the market rises. In this case, it’s business as
... See moreNate Silver • The Signal and the Noise: Why So Many Predictions Fail-but Some Don't



best examples of modern asset allocation is the Yale University endowment. Its current, and long-standing, chief investment officer is David Swensen, whom people credit with designing the allocation model that many leading institutional investors follow today. There are Yale acolytes who are now running a large
Scott Kupor • Secrets of Sand Hill Road
“the efficient market hypothesis,”
Burton G. Malkiel • A Random Walk Down Wall Street: The Best Investment Guide That Money Can Buy (Thirteenth)
How much money would these three investors end up with over time? Sue ends up with $435,551. Jim has $257,386. Tom $234,476. Sue wins by a mile. There were 1,428 months between 1900 and 2019. Just over 300 of them were during a recession. So by keeping her cool during just the 22% of the time the economy was in or near a recession, Sue ends up with
... See moreMorgan Housel • The Psychology of Money: Timeless lessons on wealth, greed, and happiness
Debunking the myth that a good track record is enough to attract investors for a fund.
TRANSCRIPT
I was down 29% after three months. Like I started July 1st and then the market crashed in September. Right. And so I was like, wow, my dream of starting a hedge fund is done after three months.
And I just kind of grinded it out and caught 09 correctly. And, but even then I, you know, I didn't get my first client, first outside investor until
... See more