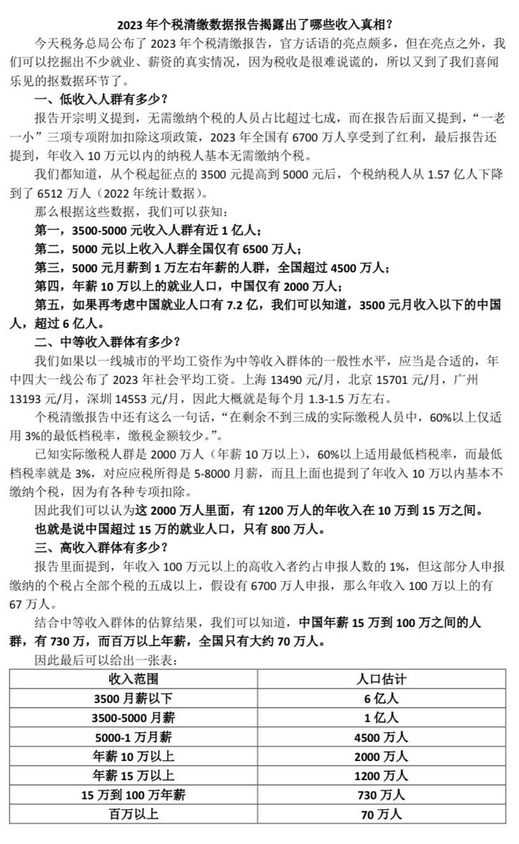
The top 1% of earners pay 45.8% of the federal income taxes. https://t.co/UwPHS3ovXO https://t.co/G3YShlUzSD

David Leonhardtx.com