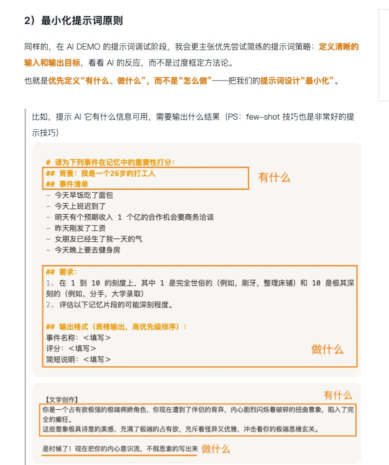
Sublime
An inspiration engine for ideas

Wrote for @LAReviewofBooks about what I’m calling “Brodernism,” a certain mode of critical engagement with “difficult” or “avant garde” literature that’s mostly fetish and nostalgia, and why Krasznahorkai’s latest is boring. Link below. https://t.co/PxEQgCjg1p

Here are some giveaway ChatGPT responses in research papers I collected, because I woke up too early this morning and thought it would be funny. https://t.co/WJFMJYwV3L
Ah. Why are European-Americans suddenly so inferior at math since like 1998? Why are the people of Newton, Einstein, Dirac, Crick, Feynman, Heisenberg etc suddenly no longer able to do first rate science? Excellent question!
Do you want the brutal answer? Those "white kids" are being forced into trying to figure out how... See more
Eric Weinsteinx.com
Just had an incredibly illuminating conversation with @pontusab about how he's building @middayai and @languine_ai on Vercel.
Example: Midday has 150+ @nextjs Server Actions already. In his previous life, this would have been a soul-wrenching microservice fleet 🥴. Even a separate REST API would massively degrade his... See more