Sublime
An inspiration engine for ideas
The most successful protocols are built to be the foundations of countless platforms. Zora is built to be the infrastructure powering millions of NFT marketplaces. Uniswap is built to power exchanges across a variety of apps and wallets that integrate it.The most valuable community tokens will be widely used across organizations as a means of... See more
Forefront • Tokenized Communities
Game Theory: Game Theory asks you to consider what additional elements in the tokenomics design might help increase the demand for the token.
Nat Eliason • Tokenomics 101: The Basics of Evaluating Cryptocurrencies - DeFriday #19
They are Anatoly Yakovenko and Raj Gokal, who were catapulted to crypto fame last year when their blockchain, Solana, became a stunning success, reaching a market cap of $33 billion and winning over investors like Andresseen Horowitz and Polychain Capital.
The Information • Can Peace Last Between Crypto’s Visionary Rivals?
Vitalik Buterin, a co-creator of Ethereum, said, in a recent interview, “You can’t just have a dao to be a dao. You need a dao to do something.”
Kyle Chayka • The Promise of DAOs, the Latest Craze in Crypto | the New Yorker
design of systems with strong anonymization and decentralization features that received broad acceptance.
Audrey Tang • ⿻ 數位 Plurality: The Future of Collaborative Technology and Democracy
Last October, an image appeared on Twitter of a crypto Mount Rushmore: a drawing of four men etched in stone, looking out onto a valley of trees. There was Dorian Nakamoto, rumored to be the pseudonymous creator of bitcoin, Satoshi Nakamoto. There was the distinct, angular jawline of Vitalik Buterin, co-founder of Ethereum, the world’s second most... See more
The Information • Can Peace Last Between Crypto’s Visionary Rivals?
One of the philosophical things that I hope to achieve is to decouple the concept that public goods have to come from one central organization.
Vitalik Buterin • #188 – Vitalik Buterin: Ethereum 2.0

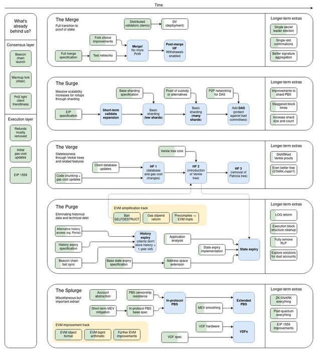
Happy birthday beacon chain!
Here's an updated roadmap diagram for where Ethereum protocol development is at and what's coming in what order.
(I'm sure this is missing a lot, as all diagrams are, but it covers a lot of the important stuff!) https://t.co/puWP7hwDlx