Sublime
An inspiration engine for ideas

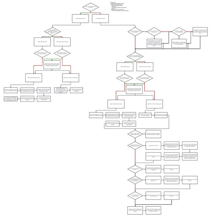
This is a basic version of a partnership income and loss allocation workflow I've spent a few hours creating: https://t.co/3vxANuS2r7


mirror images.
John Yorke • Into The Woods: How Stories Work and Why We Tell Them

Chris
@.chris.public
Scott Sunderland
@scottsunderland
James Andrews
@jamesandrews
Cal Ogs
@kazu