Sublime
An inspiration engine for ideas

If you’re building a consumer brand in India, you must check out the “Decoding Omnichannel” report from Accel, Redseer & Fireside Ventures
It is a fairly short but information dense handbook which contains a bunch of tactical advice on topics like:
(1) When is the right time for my brand to... See more


Rise of private labels in India.
Jefferies says it expects to see a "fight breaking out between producers and distributors at some point." https://t.co/d1Waab3Mcf

Indian d2c Twitter right now:
- Everyone is using @myfrido pillows
- Everyone is using @skyvik tripods
- Everyone is wearing @Wellbi_in t-shirts
- Everyone is eating @vinodchendhil's noodles
- Everyone is buying @Vanshi_agr's toys
- Everyone is drinking tea from... See more
Sumukh Raox.comFlipkart Great Indian Sale & Amazon Great Indian Festival Cheat Sheets are out
Link in next tweet
Thank me later :)
John Sanghvix.com
Indian D2C Companies are growing well with packaging. Here are some great ones, i found sometime ago ↓
Madhuri ✳︎x.comWhat could work in Flipkart’s favour is its large existing user base, plus its strong brand recall in smaller towns, where Blinkit or Zepto might not yet have made inroads. Blinkit has done tremendously well in the past two years, but this has come largely from consumers in metros.
Zomato, in its most recent shareholder letter, said that an
... See more
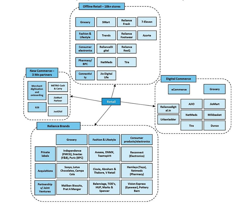
The ecosystem of Reliance Retail, which commands 3% of India retail. (Analysis, image: Bernstein) https://t.co/we94f3snjr