Sublime
An inspiration engine for ideas
research
Rai • 1 card
Design research
Shreya Dalmia • 1 card
Bagel Labs
bagel.com
Introducing Exa Research - agentic search that doesn’t stop until it finds what you need.
Research scores 94.9% on SimpleQA, the highest of any research API. We also do it at the lowest price, by using cheaper models for easier tasks, smarter models for harder tasks.
The endpoint is... See more

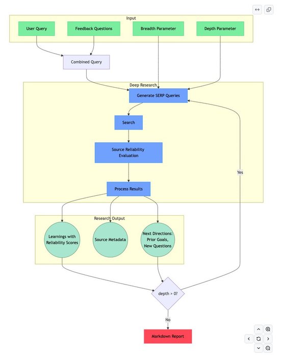
Deep Research 的开源平替真的是层出不穷!
逛 GitHub 时,又发现了一款名为 “Open Deep Research MCP Server” 的深度研究助手开源工具。
通过迭代式深度搜索和智能来源评估,它能自动生成目标查询、评估信息可靠性并输出详细的 Markdown 研究报告。
GitHub:https://t.co/rsXo9RZRX1
同时还支持 MCP 协议,可集成到 Claude、Cursor 等 AI 工具中。
Research
Christophe Prat • 1 card

