Sublime
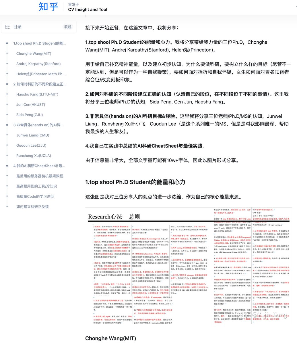
An inspiration engine for ideas
狗总一次性说清资金出国/回国真实额度,远超出每年5万美金!
1. 资金出国
1.1 银行换汇,便利化换汇额度5万美元(35万元),银行换完电汇出国,或汇丰之类的同名互转;
1.2 熊猫速汇(优惠链接https://t.co/OigFdCxxhc),速度相比电汇更快,支付宝微信合作汇款商,每年多出5万美元额度;
1.3... See more
Crypto Doggy 叫我狗总x.com如果您打算出国,请记住这一点💡
买机票:Skyscanner、https://t.co/xSWl35XL6g
长期住宿:Airbnb
寻找住宿:agoda
亚洲内通讯:本地SIM卡
欧洲通讯:Airalo
VPN:隧道熊
地图:谷歌地图
货币换算: imoney
出租车分配应用程序:Uber、Glab、Bolt
对于信用卡付款:选择当地货币而不是日元
宅大阪林社长.satx.com



只要6块钱就可以购买到7天1G流量的 eSIM套餐来了,一天8毛钱合规畅快刷X😂😂,国内走中国联通网络,香港落地,使用我的邀请链接下单可以获得4美元返现用于下次购买 https://t.co/sfjRmeRGlx 如果没有eSIM手机的小伙伴可以购买esim转实体卡的产品 有3款推荐,5ber(销量最大) 链接:https://t.co/loWJSzAVxz 9折优惠码:6BF1X8
ESTK(功能最强) 链接:https://t.co/F1n78XztyI 9折优惠码:esimmy
9esim(性价比最高) 链接:https://t.co/F1n78XztyI 9折优惠码:frey