
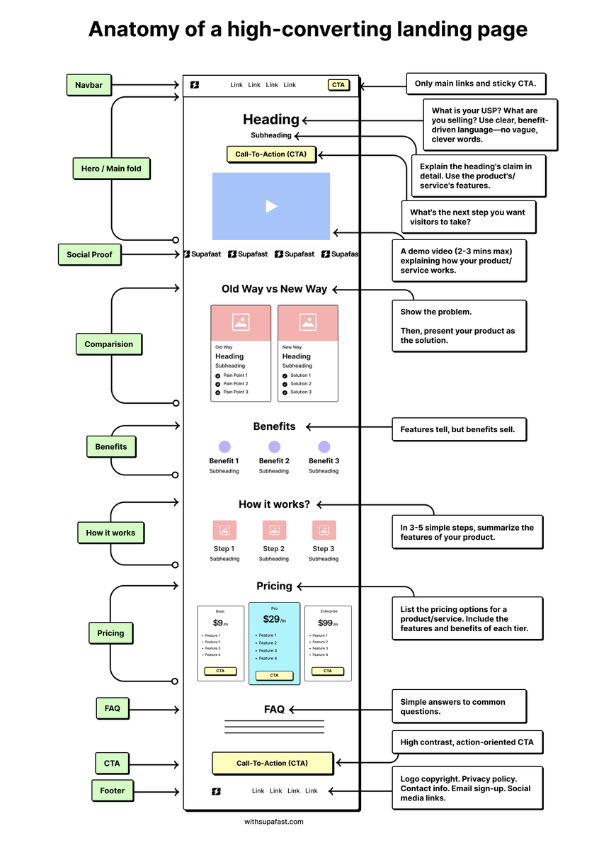
I've designed more landing pages in the past 4 months than in the last 5 years combined.
Here are 9 key sections for a high-converting landing page: https://t.co/Prgr3Gsvq6
I've designed more landing pages in the past 4 months than in the last 5 years combined. Here are 9 key sections for a high-converting landing page: https://t.co/Prgr3Gsvq6



