LLMs Are Not All You Need | Pinecone
LLMs Are Not All You Need | Pinecone
pinecone.io
Related
Insights
Highlights
Images
7
7
LLM Powered Autonomous Agents
Lilian Weng
lilianweng.github.io
2
2
Autonomous Agents & Agent Simulations
LangChain
blog.langchain.dev
2
2
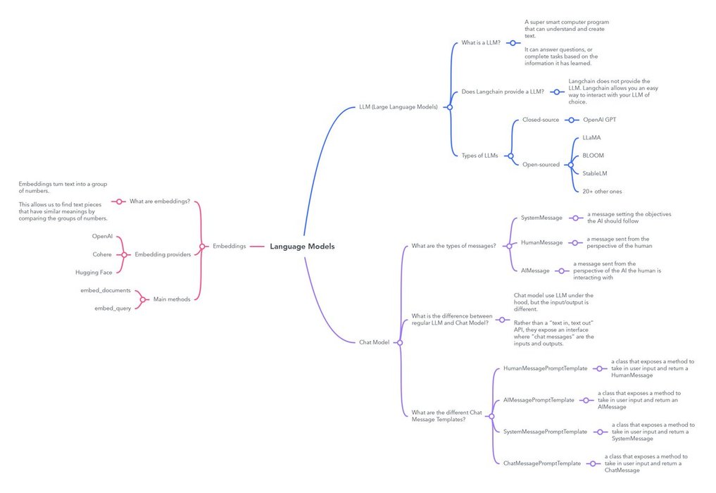
All you need to know about LLMs: • Overview • Using LLMs in @LangChainAI • Using open-sourced LLMs • Chat Model • How do we embed text? Save this ↓ https://t.co/JebchVN9gz
peter! 🥷
x.com
Unlock unlimited Related cards