Ben Moe

B

Ben Moe

@beneliasmoe

Simone Weil’s Practice of Attention - Ploughshares

Cynthia R. Wallacepshares.org

Thumbnail of Simone Weil’s Practice of Attention - Ploughshares

Reading Simone Weil in the Age of TikTok

youtube.com

Weavy | AI-Powered Design Workflows, Built for Creative Pros

weavy.ai

Thumbnail of Weavy | AI-Powered Design Workflows, Built for Creative Pros

Lauren Elkin Flaneuse

Object-oriented ontology

en.wikipedia.org

What Is It Like to Be a Bat?

en.wikipedia.org

Thumbnail of What Is It Like to Be a Bat?

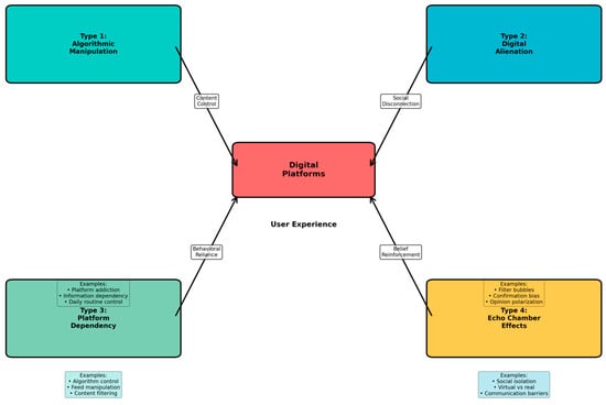
Synthetic Social Alienation: The Role of Algorithm-Driven Content in ...

mdpi.com

Thumbnail of Synthetic Social Alienation: The Role of Algorithm-Driven Content in ...